AD7124-8BCPZ_AD7124-8BCPZ模数转换器_AD7124中文资料
文章出处:
人气:发表时间:2023-10-18 22:24
AD7124-8BCPZ,AD7124-8BCPZ数据表,AD7124-8BCPZ数据页,AD7124-8BCPZ原理图,AD7124-8BCPZ引脚,AD7124-8BCPZ规格书,AD7124-8BCPZ系列型号
AD7124-8BCPZ | AD7124-8BCPZ供应商 | AD7124-8BCPZ现货商 | AD7124-8BCPZ代理商 | ADI代理商 | 亚德诺代理商-ADI亚德诺官网授权天元鑫为AD7124-8BCPZ ADI代理商 | 亚德诺代理商
AD7124-8BCPZ 描述
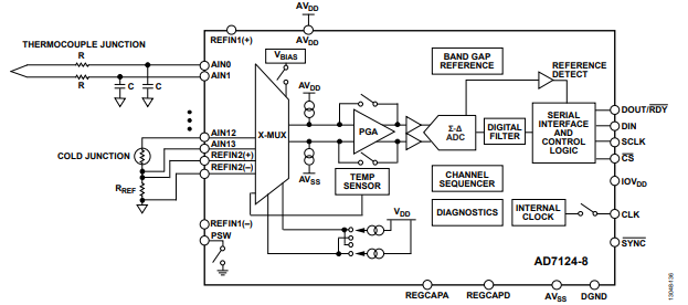
AD7124-8 是一款低功耗、低噪声、完整的模拟前端,适用于高精度测量应用。该器件内置低噪声 24 位 sigma-delta 模数转换器 (ADC),可配置为提供 8 路差分输入或 15 路单端或伪差分输入。AD7124-8 的主要优势之一是用户可以灵活地选择三种集成电源模式。功耗、输出数据速率范围和均方根噪声可根据所选电源模式进行定制。该器件还提供多种滤波器选项,以确保为用户提供最大的灵活性。
AD7124-8 采用 2.7 V 至 3.6 V 单模拟电源或 1.8 V 双电源供电。该器件的额定工作温度范围为 -40°C 至 +105°C。AD7124-8 采用 32 引脚 LFCSP 封装。

ADI代理商|亚德诺代理商 ADI亚德诺公司始终将创新、业绩和卓越作为企业的文化支柱,并基此成长为该技术领域最持久高速增长的企业之一。ADI公司是业界认可的数据转换和信号处理技术全球领先的供应商,拥有遍布世界各地的60,000客户,涵盖了全部类型的电子设备制造商。作为领先业界40多年的高性能模拟集成电路(IC)制造商,ADI的产品用于模拟信号和数字信号处理领域。
ADI亚德诺公司总部设在美国马萨诸塞州诺伍德市,设计和制造基地遍布全球。ADI亚德诺公司被纳入标准普尔500指数(S&P 500 Index)。ADI在科技革命的推动下,传统能源大量消耗带来的全球气候变暖及资源稀缺问题,人口老龄化的加速对医疗行业提出的更高要求,无疑都是当今面临的挑战。ADI亚德诺公司以创新为基石,致力于通信基础设施、工业自动化、工业仪表、汽车电子以及医疗保健等领域的研发与投入,为解决各行各业面对的挑战,提供高性能的产品及解决方案。
AD7124-8BCPZ 特性
♦ 3 种功耗模式。均方根 (RMS) 噪声
低功耗:24 nV rms (1.17 SPS),增益=128(典型值 255 µA)
中功率:20 nV rms(2.34 SPS),增益=128(典型值 355 µA)
全功率:23 nV rms (9.4 SPS),增益=128(典型值 930 µA)
♦ 在所有功率模式下,无噪声分辨率高达 22 位(增益=1)
♦ 输出数据速率
全功率:9.38 SPS 至 19,200 SPS
中等功率:2.34 SPS 至 4,800 SPS
低功率:1.17 SPS 至 2400 SPS
♦ 轨至轨模拟输入(增益大于 1)
♦ 50 Hz/60 Hz 同步抑制(25 SPS,单周期建立)
♦ 诊断功能(有助于通过安全完整性等级 (SIL) 认证)
♦ 交叉点多路复用模拟输入
8 路差分/15 路伪差分输入
♦ 可编程增益(1 至 128)
♦ 带隙基准电压源,最大漂移为 15 ppm/°C(65 µA)
♦ 可编程匹配激励电流
♦ 内部时钟振荡器
♦ 片上偏置电压发生器
♦ 低端电源开关
♦ 通用输出
AD7124-8BCPZ 应用
♦ 温度测量
♦ 压力测量
♦ 工业过程控制
♦ 仪表
♦ 智能变送器
AD7124-8BCPZ 引脚配置(俯视图)

AD7124-8BCPZ Order Information

AD7124-8BCPZ Function block or application schematic

| AD7124-8BCPZ ADI亚德诺热卖型号列表 | |||
| ADM2587EBRWZ | ADSP-21489KSWZ-4B | AD623ARZ-R7 | ADUM3160BRWZ |
| AD623ARZ | ADUM1200ARZ | ADXL345BCCZ-RL7 | ADUM1301ARWZ |
| ADUM1201ARZ | AD8495ARMZ | ADM2484EBRWZ | ADF4350BCPZ |
| ADM3251EARWZ | AD9361BBCZ | ADXL355BEZ | AD7689BCPZ |
| ADM2483BRWZ | AD820ARZ | AD620AN | AD9833BRMZ |
| AD7606BSTZ | ADM3053BRWZ-REEL7 | ADUM1200BRZ | AD8226ARMZ |
| ADM3053BRWZ | ADM2483 | AD780BRZ | AD8512ARZ |
| AD620ARZ | ADM3251 | ADAU1701JSTZ | ADUM1411ARWZ |
| ADM2682EBRIZ | ADV7611BSWZ | AD5410AREZ | AD8606ARMZ |
| ADM2582EBRWZ | ADM2483BRWZ-REEL | ADS1256IDBR | AD5422BREZ |
| ADM2587 | AD7190BRUZ | ADV7513BSWZ | ADUM4160BRWZ |
| ADXL345BCCZ | ADS1110A0IDBVR | ADS1232IPWR | ADAU1761BCPZ |
| AD822ARZ | AD590JH | ADXL362BCCZ | ADS1015IRUGR |
| ADM3053 | ADM483EARZ | ADUM1201 | AD7606 |
| ADM2587EBRWZ-REEL7 | ADS1118IDGSR | AD8138ARZ | ADUM1401BRWZ |
| ADS1115IDGSR | ADXL335BCPZ | AD620AR | AD7663ASTZ |
| ADS1015IDGSR | AD823ARZ | AD8221ARZ | ADUM1201BRZ-RL7 |
| ADM2687EBRIZ | ADM3202ARNZ | AD8606ARZ | AD7792BRUZ |
| ADUM1201BRZ | ADM3485EARZ | ADM485ARZ | ADA4522-2ARZ |
| AD7616BSTZ | ADUM3201ARZ | AD8602ARZ | ADUM1251ARZ |
| AD8605ARTZ | AD620 | ADS1230IPWR | ADG1408YRUZ |
| ADUM1250ARZ | ADM3251EARWZ-REEL | AD8542ARZ | ADF4351BCPZ |
| ADUM1201ARZ-RL7 | ADUM1401ARWZ | AD8310ARMZ | More models |
为什么采购AD7124-8BCPZ选择择天元鑫作为你的ADI代理商|亚德诺代理商的六大理由
1、ADI亚德诺全系列AD7124-8BCPZ采购服务:为您节约时间和精力,帮助您提高工作效率。
2、专业AD7124-8BCPZ ADI亚德诺FAE技术团队支持:凭借5年的服务经验,我们能为您提供从售前咨询,售中采购,售后一站式的专业的周到的贴心的服务。
3、极具竞争力的AD7124-8BCPZ采购价格:我们认为合理的定价是与您建立长期合作的基础,以及公司持续发展的保障
4、数万种ADI亚德诺全系列原装AD7124-8BCPZ现货库存:我们持续创新,以满足您不断变化的需求,天元鑫的可持续发展,是您企业不断发展壮大的强大支持。
5、24小时ADI亚德诺在线实时回复:确保为您提供AD7124-8BCPZ高效率,高性价比,高质量的服务。
6、灵活多变的AD7124-8BCPZ财务制度: 支持客户,协同发展,才能走得更远。
未来,天元鑫希望能跟客户开展ADI亚德诺全系列AD7124-8BCPZ+T更紧密的合作,同时竭尽所能地提供ADI亚德诺全系列AD7124-8BCPZ上面最前沿的电子元器件信息与产品,让客户在未来的市场竞争中领先一步、稳操胜卷。
AD7124-8BCPZ | AD7124-8BCPZ供应商 | AD7124-8BCPZ现货商 | AD7124-8BCPZ代理商 | ADI代理商 | 亚德诺代理商-ADI亚德诺官网授权天元鑫为AD7124-8BCPZ ADI代理商|亚德诺代理商
如需立即采购AD7124-8BCPZ,请直接联系:
深圳市天元鑫半导体有限公司
手机号:+86 15013767173 Email:sztychip@163.com
联系人:吕小姐 Whats APP:15013767173 (cell phone wechat same number)
Q Q:3548883566 Skype:sztychip@163.com
此文关键字:AD7124-8BCPZ
同类文章排行
- AD7616BSTZ_AD7616BSTZ模数转换器_AD7616BSTZ中文资料
- AD7606BSTZ_AD7606BSTZ模数转换器_AD7606BSTZ中文资料
- AD7190BRUZ-REEL_AD7190BRUZ模数转换器_AD7190BRUZ中文资料
- MAX485CSA+T_MAX485CSA+T接口芯片_MAX485CSA+T中文资料
- MAX485ESA+T_MAX485ESA+T接口芯片_MAX485ESA中文资料
- MAX487ESA+T_MAX487ESA+T接口芯片_MAX487ESA+T中文资料
- MAX490ESA+T_MAX490ESA+T接口芯片_MAX490ESA+T中文资料
- MAX660ESA+T_MAX660ESA+T接口芯片_MAX660ESA+T中文资料
- MAX485EESA+T_MAX485EESA+T接口芯片_MAX485EESA+T规格书
- MAX232CSE+T_MAX232CSE+T接口芯片_MAX232CSE+T中文资料




