MAX44248ASA+T_MAX44248ASA运算放大器_MAX44248中文资料
文章出处:
人气:发表时间:2023-10-19 09:29
MAX44248ASA+T,MAX44248ASA+T数据表,MAX44248ASA+T数据页,MAX44248ASA+T原理图,MAX44248ASA+T引脚,MAX44248ASA+T规格书,MAX44248ASA+T系列型号。
MAX44248ASA+T | MAX44248ASA+T供应商 | MAX44248ASA+T现货商 | MAX44248ASA+T代理商 | 美信代理商 | Maxim代理商-Maxim美信官网授权天元鑫为MAX44248ASA+T美信代理商 | Maxim代理商
MAX44248ASA+T 描述
MAX44244/MAX44245/MAX44248 系列器件提供超精密、低噪声、零漂移的单通道/四通道/双通道运算放大器,具有宽电源范围、超低功耗的特点。这些器件集成了专利自动调零电路,可持续测量和补偿输入偏移,消除随时间和温度的漂移以及 1/f 噪声的影响。这些器件还集成了 EMI 滤波器,以减少输出端的高频信号解调。运算放大器采用 2.7V 至 36V 单电源或 ±1.35V 至 ±18V 双电源供电。这些器件具有单增益稳定性,增益带宽为 1MHz,每个放大器的供电电流低至 90µA。低偏移、低噪声规格和高供电范围使这些器件成为传感器接口和传输器的理想之选。这些器件采用 FMAXM、SO、SOT23 和 TSSOP 封装,指定的汽车工作温度范围为 -40NC 至 +125NC。

Maxim代理商|美信代理商 Maxim半导体公司成立于1983年,总部位于美国加利福尼亚的Sunnyvale,拥有75000多名员工,Maxim是模拟和混合信号集成产品设计、开发和生产领域的领导者之一。Maxim的电路将现实世界与数字世界“连接”在一起,通过检测和放大现实世界中的各种信号,如温度、压力和声音,并将其转换为计算机处理所需的数字信号。
Maxim代理依靠其独特的晶圆技术和顶级的工程研发团队,为快速增长的市场提供创新的解决方案。这种商业运作模式使其始终保持两位数的销售增长率。截至2007年6月30日,该公司的净收入为20.07亿美元。在财富1000强企业中,Maxim的利润(收入百分点)位居半导体公司之首(2006年4月17日,《财富》杂志)。2006年3月17日,Maxim的市场价值在全球半导体公司中排名第九。
MAX44248ASA+T 特性
● 降低敏感精密应用的功耗
- 每个放大器的静态电流低至 90µA
● 通过 Maxim 获得专利的自动归零电路提高精度,从而消除校准成本
- 极低输入电压偏移 7.5µV(最大值)
- 30nV/NC 低失调漂移(最大值)
● 低噪声是传感器接口和发射器的理想选择
- 1kHz 时为 50nV/√Hz
- 0.1Hz 至 10Hz 时为 0.5µVP-P
● 1MHz 增益带宽产品
- EMI 抑制电路
● 轨至轨输出
● 适用于高电压前端的宽电源
- 2.7V 至 36V 电源范围
● µMAX、SO、SOT23、TSSOP 封装
MAX44248ASA+T 应用
● 传感器接口
● 4mA 至 20mA 和 0 至 10V 变送器
● PLC 模拟量 I/O 模块
● 体重秤
● 便携式医疗设备
MAX44248ASA+T 引脚配置(俯视图)

MAX44248ASA+T Order Information

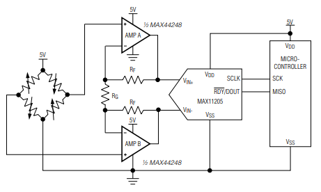
MAX44248ASA+T Function block or application schematic

| MAX44248ASA+T Maxim美信热卖型号列表 | |||
| MAX13487EESA+T | MAX3490ESA+T | MAX3232EEUE+T | ADR421ARZ-REEL7 |
| MAX232ESE+T | MAX31855KASA+T | AD620ARZ-REEL7 | MAX3471EUA+T |
| ADUM1201ARZ-RL7 | ADUM1201BRZ-RL7 | DS1307ZN+T&R | ADUM4160BRWZ-RL |
| MAX485ESA+T | LTM4644IY#PBF | MAX487ESA+T | AD8310ARMZ-REEL7 |
| MAX3232ESE+T | AD8605ARTZ-REEL7 | LM4040AIM3-3.0+T | ADN8834ACPZ-R7 |
| MAX6675ISA+T | MAX485EESA+T | ADR3425ARJZ-R7 | MAX9814ETD+T |
| AD7606BSTZ | MAX811TEUS+T | ADUM3160BRWZ-RL | AD5328BRUZ-REEL7 |
| DS3231MZ+TRL | ADUM1250ARZ-RL7 | MAX706SESA+T | OP2177ARZ-REEL7 |
| ADM2483BRWZ-REEL | MAX485CSA+T | DS1307Z+T&R | AD623ARZ-R7 |
| DS1302Z+T&R | MAX3490EESA+T | ADP151AUJZ-3.3-R7 | MAX13487EESA+T |
| MAX3485EESA+T | ADP150AUJZ-3.3-R7 | ADP7118AUJZ-5.0-R7 | AD8628ARTZ-REEL7 |
| MAX3485ESA+T | AD8066ARZ-R7 | MAX809SEUR+T | OP2177ARZ |
| ADM2587EBRWZ-REEL7 | AD620ARZ-REEL | MAX811SEUS+T | MAX706TESA+T |
| MAX3232CSE+T | ADA4522-2ARZ-R7 | MAX3232EUE+T | ADP7118AUJZ-R7 |
| AD623ARZ-R7 | DS1302ZN+T&R | MAX490ESA+T | LT3045EDD#PBF |
| MAX31865ATP+T | ADuM1200ARZ-RL7 | LT3042EMSE#TRPBF | AD7793BRUZ-REE |
| MAX98357AETE+T | ADM2582EBRWZ-REEL7 | DS1339U-33+T&R | ADM3485EARZ-REEL7 |
| DS18B20+ | ADR4525BRZ-R7 | MAX13085EESA+T | MAX232CSE+T |
| DS3231SN#T&R | ADM3053BRWZ-REEL7 | ADP7182AUJZ-R7 | ICL7662EBA+T |
| MAX44248ASA+T | AD9833BRMZ-REEL7 | AD7689BCPZRL7 | MAX660ESA+T |
| ADXL345BCCZ-RL7 | AD620ARZ | MAX13488EESA+T | LT3045EDD#TRPBF |
| AD7190BRUZ-REEL | ADM2483BRWZ | AD7124-8BCPZ | OP27GSZ |
| ADM3251EARWZ-REEL | AD8605ARTZ-REEL | MAX14783EESA+T | AD7616BSTZ |
| MAX17048G+T10 | AD8221ARZ-R7 | MAX823REUK+T | AD8065ARTZ-REEL7 |
| MAX3051EKA+T | MAX3232EEAE+T | MAX44246ASA+T | More models |
为什么采购MAX44248ASA+T选择择天元鑫作为你的美信代理商 | Maxim代理商的六大理由
1、Maxim美信全系列MAX44248ASA+T采购服务:为您节约时间和精力,帮助您提高工作效率。
2、专业MAX44248ASA+T Maxim美信FAE技术团队支持:凭借5年的服务经验,我们能为您提供从售前咨询,售中采购,售后一站式的专业的周到的贴心的服务。
3、极具竞争力的MAX44248ASA+T采购价格:我们认为合理的定价是与您建立长期合作的基础,以及公司持续发展的保障
4、数万种Maxim美信全系列原装MAX44248ASA+T现货库存:我们持续创新,以满足您不断变化的需求,天元鑫的可持续发展,是您企业不断发展壮大的强大支持。
5、24小时Maxim美信在线实时回复:确保为您提供MAX44248ASA+T高效率,高性价比,高质量的服务。
6、灵活多变的MAX44248ASA+T财务制度: 支持客户,协同发展,才能走得更远。
未来,天元鑫希望能跟客户开展Maxim美信全系列MAX44248ASA+T更紧密的合作,同时竭尽所能地提供Maxim美信全系列MAX44248ASA+T上面最前沿的电子元器件信息与产品,让客户在未来的市场竞争中领先一步、稳操胜卷。
MAX44248ASA+T | MAX44248ASA+T供应商 | MAX44248ASA+T现货商 | MAX44248ASA+T代理商 | 美信代理商 | Maxim代理商-Maxim美信官网授权天元鑫为MAX44248ASA+T美信代理商 | Maxim代理商
如需立即采购MAX44248ASA+T,请直接联系:
深圳市天元鑫半导体有限公司
手机号:+86 15013767173 Email:sztychip@163.com
联系人:吕小姐 Whats APP:15013767173 (cell phone wechat same number)
Q Q:3548883566 Skype:sztychip@163.com
此文关键字:MAX44248ASA+T
同类文章排行
- AD7616BSTZ_AD7616BSTZ模数转换器_AD7616BSTZ中文资料
- AD7606BSTZ_AD7606BSTZ模数转换器_AD7606BSTZ中文资料
- AD7190BRUZ-REEL_AD7190BRUZ模数转换器_AD7190BRUZ中文资料
- MAX485CSA+T_MAX485CSA+T接口芯片_MAX485CSA+T中文资料
- MAX485ESA+T_MAX485ESA+T接口芯片_MAX485ESA中文资料
- MAX487ESA+T_MAX487ESA+T接口芯片_MAX487ESA+T中文资料
- MAX490ESA+T_MAX490ESA+T接口芯片_MAX490ESA+T中文资料
- MAX660ESA+T_MAX660ESA+T接口芯片_MAX660ESA+T中文资料
- MAX485EESA+T_MAX485EESA+T接口芯片_MAX485EESA+T规格书
- MAX232CSE+T_MAX232CSE+T接口芯片_MAX232CSE+T中文资料




