MFRC531中文资料_MFRC531数据参数_MFRC531规格书
文章出处:
人气:发表时间:2023-04-21 15:37
MFRC531是NXP为NFC市场推出的高性能近距离非接触读卡器芯片。MFRC531主要用于13.56MHz的非接触式NFC通信。MFRC531读卡器IC系列采用了出色的调制和解调概念,完全集成在13.56MHz的各种无源非接触式通信方法和协议中。MFRC531兼容MFRC500、MFRC530和SLRC400引脚。MFRC531支持ISO1443的所有层,包括A型和B型通信方案MFRC531支持MIFARE进行非接触式通信③更高的波特率。
MFRC531是NXP恩智浦公司推出的新一代高度集成的NFC读写器IC系列的成员,无需额外的有源电路,内部发射器部件可直接驱动设计接近工作距离(最大100mm)的天线。MFRC531接收器部分为ISO14443兼容转发器的信号提供稳定有效的解调和解码电路。MFRC531并行接口可以直接连接到任何8位u处理器,为读卡器/终端设计提供了高度的灵活性。此外,还支持SPI兼容接口。
MFRC531支持所有I-CODE1和ISO/IEC15693协议层。接收器模块提供稳定高效的解调/解码电路方案,可兼容I-CODE1和ISO/IEC15693应答器信号。数字模块处理I-CODE1和ISO/IEC15693帧和错误检测(CRC)。内部发送器模块可以直接驱动为最远100mm的接近工作而设计的天线,无需任何额外的有源电路。并行接口可直接连接到任何8位微处理器,以确保读卡器/终端设计的灵活性。此外,还支持串行外部接口(SPI)的兼容性。
天元鑫作为销售MFRC531在国内知名的NXP代理商|恩智浦代理商,同时也为内地300万中小电子制造商提供一站式IC采购网配单、采购、技术、金融服务支持。天元鑫成立于2008年深圳,十多年来一直扎根于一站式IC采购领域。感谢客户的支持和喜爱,天元鑫先后成为众多国际品牌的电子元器件代理商和授权代理商的长期合作伙伴。代理销售Maxim美信代理商、TI德州仪器代理商、ST意法代理商、NXP恩智浦代理商、ADI亚德诺代理商、Altera阿尔特拉代理商、Atmel爱特梅尔代理商、MPS芯源代理商、3PEAK思瑞浦、Samsung三星代理商、Winbond华邦代理商、Eon宜扬代理商、XiliniNX赛灵思代理商、On安森美代理商、Infineon英飞凌代理商、飞思卡尔fescale代理商等十几个原装品牌。

MFRC531电性参数:
·MFRC531高度集成的模拟电路用于解调和解码卡响应
·缓冲输出驱动器用于连接具有最少外部部件数量的天线
·MFRC531接近工作距离(最大100mm)
·MFRC531支持ISO14443
·MFRC531支持MIFARE@双接口卡IC,支持MIFARE③Classic协议
·MFRC531支持424kHz高波特率的非接触式通信
·Crypto1和安全的非易失性内密钥存储器
·MFRC531与MFRC500、MFRC530、SLRC400引脚兼容
·并行U-Processor接口,具有内部地址锁存器和IRQ线
·SPI兼容接口
·灵活中断处理
·自动检测U-Processor接口类型
·舒适的64字节发送和接收FIFO缓冲区
·MFRC531具有低功率功能的硬复位
·每个软件的掉电模式
·可编程定时器
·唯一的序列号
·面向位置和字节框架
·MFRC531内部振荡器缓冲器用于连接13.56MHz石英,优化低相位抖动
·短距离和接近发射器(天线驱动器)在应用中的3.3V-5V操作
·3.3V或5V操作数字部分
MFRC531优势:
MFRC531是专为满足基于ISO/IEC1443标准的非接触式通信的各种应用要求而定制的,其中成本效益、小尺寸、高性能、单电压供应非常重要。
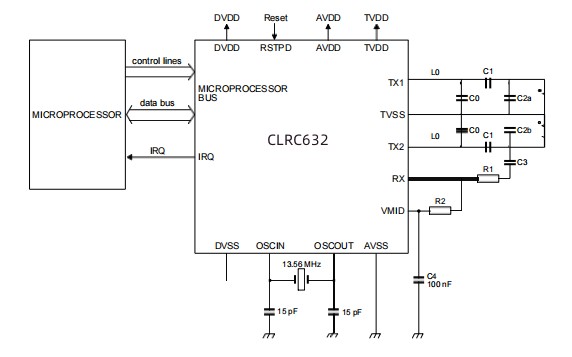
MFRC531原理图:
MFRC531应用范围:
公共交通枢纽、手持终端、船上单位、非接触式PC终端、计量、非接触式公用电话、票务等读取器、付费(POS)读取器、智能门锁、访问控制等设备、智能家电、消费电子类设备等电子类产品。
为什么购买MFRC531选择天元鑫作为您的供应商六大理由?
1、NXP恩智浦全系列MFRC531采购服务:为您节省时间和精力,帮助您提高工作效率。
2、专业MFRC531 NXP恩智浦FAE技术团队支持:凭借5年的服务经验,我们可以为您提供售前咨询、售中采购、售后一站式专业周到的服务。
3、极具竞争力的MFRC531采购价格:我们认为合理的定价是与您建立长期合作的基础,是公司可持续发展的保障
4、数万种NXP恩智浦全系列原装现货库存:我们不断创新,以满足您不断变化的需求。天元鑫的可持续发展是您企业不断发展壮大的有力支撑。
5、24小时在线实时回复:确保为您提供高效、高性价比、高质量的服务。
6、灵活的财务体系:支持客户,协调发展,才能走得更远。
未来,天元鑫希望与客户在NXP恩智浦全系列MFRC531上进行更紧密的合作,尽最大努力在NXP恩智浦全系列MFRC531上提供最前沿的电子元器件信息和产品,让客户在未来的市场竞争中领先一步。
MFRC531 NFC芯片|NFC读写器|非接触式读写器|非接触读卡器芯片|非接触RFID读卡器芯片|非接触式通信芯片|非接触式射频读写芯片
如果您有采购MFRC531 NFC芯片|NFC读写器芯片,请直接联系在线客服人员联系,天元鑫客服24小时恭候您的来电。
此文关键字:MFRC531中文资料,MFRC531数据参数,MFRC53
同类文章排行
- MFRC531读卡器芯片_MFRC531非接触式NFC读卡器芯片
- MFRC531中文资料_MFRC531数据参数_MFRC531规格书
- MFRC531非接触式读写器_ MFRC531全协议NFC读卡器芯片
- MFRC500读卡器芯片_MFRC500非接触式NFC读卡器芯片
- MFRC500中文资料_MFRC500数据参数_MFRC500规格书
- MFRC500非接触式读写器_ MFRC500全协议NFC读卡器芯片
- SLRC400读卡器芯片_SLRC400非接触式NFC读卡器芯片
- SLRC400中文资料_SLRC400数据参数_SLRC400规格书
- SLRC400非接触式读写器_ SLRC400全协议NFC读卡器芯片
- CLRC663非接触式读写器_ CLRC663全协议NFC读卡器芯片





