TPA1286-SO1R_TPA1286-SO1R仪表放大器_TPA1286中文资料
文章出处:
人气:发表时间:2023-11-03 10:18
TPA1286-SO1R,TPA1286-SO1R数据表,TPA1286-SO1R数据页,TPA1286-SO1R原理图,TPA1286-SO1R引脚,TPA1286-SO1R规格书,TPA1286-SO1R系列型号
TPA1286-SO1R | TPA1286-SO1R供应商 | TPA1286-SO1R现货商 | TPA1286-SO1R代理商 | 3PEAK代理商 | 思瑞浦代理商-3PEAK思瑞浦官网授权天元鑫为TPA1286-SO1R 3PEAK代理商 | 思瑞浦代理商
TPA1286-SO1R 描述
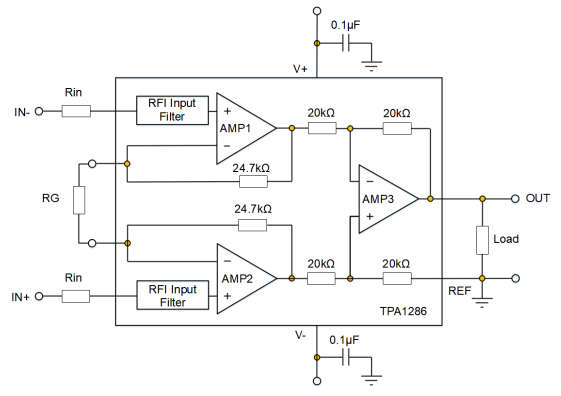
TPA1286 是一款低成本、宽电源范围的仪表放大器,只需一个外部电阻器即可设置 1 至 1,000 之间的任意增益。TPA1286 设计用于各种单电压。宽输入范围和轨至轨输出使信号能够充分利用电源轨。低电压偏移、低偏移漂移、低增益漂移、高增益精度和高 CMRR 使该器件成为要求最佳直流性能的应用中的绝佳选择。TPA1286 采用 4V 至 36V 单电源供电,在 -40°C 至 +125°C 温度范围内具有突破性的性能。TPA1286 采用 SOP8、MSOP8 和 DFN3X3-8 封装。

3PEAK代理商|思瑞浦代理商 思瑞浦微电子科技(苏州)有限公司,简称3PEAK,是中国唯一一家专注于高性能模拟信号链的集成电路设计公司。它的愿景是成为行业领先的高性能模拟信号链产品的供应商。经过9年的发展积累,积累了大量积极设计的IP,并在计算放大器、视频滤波器、音频驱动、数模转换、模数转换、接口芯片等领域继续实现大规模生产。2016年,平均每月出货量超过3000万件,累计销售产品7亿件,超过1000人。3PEAK在计算放大器领域形成了中国最完整的产品系列,涵盖了纳安、零漂移、高压精度、低噪音、高带宽等系列。零漂移系列获得了EDN最佳线性模拟产品奖。
3PEAK作为一家专注于模拟信号链产品和积极研发的企业,获得了资本市场和众多优质客户的认可。公司产品被大量一线品牌客户采用,包括大江创新、海康威视、创维、哈曼、浙江大学中央控制等众多工业客户。3PEAK也是着名风险投资公司Waldenternational在中国投资的唯一一一家专注于模拟信号链的企业。我相信3PEAK未来会成为中国工业4积极贡献者和广大客户信赖的优质供应商。
TPA1286-SO1R 特性
◼ 卓越的直流规格
电压偏移小:±50uV(最大值)
电压偏移漂移小:0.2μV/°C(最大值)
小输入偏置电流:1.5nA(最大值)
◼ 优秀的 AC 规格
◆ CMRR:80dB @ G=1(最小值)
输入噪声小:15nV/√Hz @ G=10
◆ 输入噪声(0.1 Hz 至 10 Hz): 1 μV p-p◆ -3dB 带宽:1.6MHz
◆ 摆幅 5V/us
◼ 用 1 个外部电阻器设置增益(增益范围 1 至 1,000)
◼ 电源电压:±2V 至 ±18V
◼ 电压输出的轨至轨
◼ 工作温度:-45°C 至 +125°C
◼ SOP8、MSOP8 和 DFN3X3-8 封装
TPA1286-SO1R 应用
◼ 用于桥式放大器的称重秤
◼ 医疗和心电图放大器
◼ 工业过程控制
◼ 精密数据采集系统
◼ 压力传感器
◼ 精确电流测量
TPA1286-SO1R 引脚配置(俯视图)

TPA1286-SO1R Order Information

TPA1286-SO1R Function block or application schematic

| TPA1286-SO1R 3PEAK思瑞浦热卖型号列表 | |||
| TP8485E-SR | LM2904A-SR | LMV358TP-VR | TPA1882-SR |
| TP181A1-CR | TP2414-SR | TP5591-TR | TPL730F33-5TR |
| TP3232N-SR | LMV358B-VR | TP6004-SR | TP2262L1-SR-S |
| LMV331TP-TR | LM393A-SR | LMV321TP-CR | TP1562A-SR |
| TPT3232E-TS3R | TP10-4-TR | TP1511-TR | TP1541A-TR |
| LM321A-TR | TP1941-TR | LMV321B-CR | LM321-TR |
| TP2262-SR | LM331A-S5TR | TPT3232E-SO3R | TP09-SR |
| LMV358A-SR | LMV393TP-VR | TPV803S-3STR | TP2261-TR |
| TP2272-SR | TP5532-SR | TP2021-TR | LM2903A-SR |
| TPH2501-TR | TP5552-SR | TP10-2-SR | TP485E-SR |
| LMV321TP-TR | TPR3530-S3TR | TPL810F50-89TR | LM339A-SR |
| TPT75176HL1-SO1R | LM324A-SR | TPT7720-SO1R | TPH2502-SR |
| LM331AU-S5TR | TP2311-TR | TP1672-SR | TP2584-SR |
| LMV321B-TR | LMV324TP-SR | LM339A-TR | TP07-SR |
| TP2582-SR | TPL820F50-89TR | TP1562AL1-VR | TPL740F33-5TR |
| TP10-2-VR | TP2264-SR | TP5592-SR | TP8485E-VR |
| TPT487L1-SO1R | TPL720F33-5TR | TP2314-SR | TP1281L1-TR |
| LMV358B-SR | TPT485E-SO1R | TP5531U-CR | LM393-SR |
| TP75176E-SR | TP6001-TR | TPL720F33-3TR | TP2412-SR |
| TP2274-SR | TP6002-SR | TP5532-VR | TPC116S1-VR |
| LMV393TP-SR | LMV324B-TR | TP1252-SR | TP1961-TR |
| TP321-TR | TPF141-TR | LM358A-VR | LM324-SR |
| TPL820F33-89TR | TP5552-VR | TPT7721-SO1R | TP1561A-TR |
| TP2604-SR | LM358A-SR | TPL720F18-5TR | TP10-4-SR |
| TPT1042V-SO1R-S | TP6004-TR | TP358-SR | More Models |
为什么采购TPA1286-SO1R选择择天元鑫作为你的3PEAK代理商 | 思瑞浦代理商的六大理由
1、3PEAK思瑞浦全系列TPA1286-SO1R采购服务:为您节约时间和精力,帮助您提高工作效率。
2、专业TPA1286-SO1R 3PEAK思瑞浦FAE技术团队支持:凭借5年的服务经验,我们能为您提供从售前咨询,售中采购,售后一站式的专业的周到的贴心的服务。
3、极具竞争力的TPA1286-SO1R采购价格:我们认为合理的定价是与您建立长期合作的基础,以及公司持续发展的保障
4、数千种3PEAK思瑞浦全系列原装TPA1286-SO1R现货库存:我们持续创新,以满足您不断变化的需求,天元鑫的可持续发展,是您企业不断发展壮大的强大支持。
5、24小时3PEAK思瑞浦在线实时回复:确保为您提供TPA1286-SO1R高效率,高性价比,高质量的服务。
6、灵活多变的TPA1286-SO1R财务制度: 支持客户,协同发展,才能走得更远。
未来,天元鑫希望能跟客户开展3PEAK思瑞浦全系列TPA1286-SO1R+T更紧密的合作,同时竭尽所能地提供3PEAK思瑞浦全系列TPA1286-SO1R上面最前沿的电子元器件信息与产品,让客户在未来的市场竞争中领先一步、稳操胜卷。
TPA1286-SO1R | TPA1286-SO1R供应商 | TPA1286-SO1R现货商 | TPA1286-SO1R代理商 | 3PEAK代理商 | 思瑞浦代理商-3PEAK思瑞浦官网授权天元鑫为TPA1286-SO1R 3PEAK代理商 | 思瑞浦代理商
如需立即采购TPA1286-SO1R,请直接联系:
深圳市天元鑫半导体有限公司
手机号:+86 15013767173 Email:sztychip@163.com
联系人:吕小姐 Whats APP:15013767173 (cell phone wechat same number)
Q Q:3548883566 Skype:sztychip@163.com
此文关键字:TPA1286-SO1R
同类文章排行
- LM358A-TSR双运算放大器_LM358A-TSR低功耗运算放大器
- TPV810_TPV810运算放大器_TPV810高速运算放大器
- TPV809_TPV809运算放大器_TPV809高速运算放大器
- TPT75176HL1-SO1R-S接口芯片_TPT75176HL1-SO1R-S收发器
- TPV803_TPV803电源监控芯片_TPV803复位芯片
- TP5591-SR运算放大器_TP5591-SR高速运算放大器
- TP5591U-CR运算放大器_TP5591U-CR高速运算放大器
- TPL8151Q线性稳压器_TPL8151Q低压差线性调节器
- TPL8151线性稳压器_TPL8151低压差线性调节器
- TP2582-TSR微功耗运算放大器_TP2582-TSR运算放大器




