AD8065ARTZ-REEL7_AD8065ARTZ-REEL7运算放大器
文章出处:
人气:发表时间:2023-10-21 09:10
AD8065ARTZ-REEL7,AD8065ARTZ-REEL7数据表,AD8065ARTZ-REEL7数据页,AD8065ARTZ-REEL7原理图,AD8065ARTZ-REEL7引脚,AD8065ARTZ-REEL7规格书,AD8065ARTZ-REEL7系列型号
AD8065ARTZ-REEL7 | AD8065ARTZ-REEL7供应商 | AD8065ARTZ-REEL7现货商 | AD8065ARTZ-REEL7代理商 | ADI代理商 | 亚德诺代理商-ADI亚德诺官网授权天元鑫为AD8065ARTZ-REEL7 ADI代理商 | 亚德诺代理商
AD8065ARTZ-REEL7 描述
AD8065/AD80661FastFET 放大器是带有 FET 输入的电压反馈放大器,具有高性能和易用性。AD8065 是单放大器,AD8066 是双放大器。这些放大器采用 Analog Devices 公司专有的 XFCB 工艺开发,工作噪声极低(7.0 nV/√Hz 和 0.6 fA/√Hz),输入阻抗极高。AD8065/AD8066 具有 5 V 至 24 V 的宽电源电压范围、单电源工作能力和 145 MHz 的带宽,可用于各种应用。为了增加通用性,这些放大器还包含轨至轨输出。尽管成本低廉,这些放大器却具有出色的整体性能。差分增益和相位误差分别为 0.02% 和 0.02°,0.1 dB 的平坦度可达 7 MHz,使这些放大器成为视频应用的理想之选。此外,它们还具有 180 V/μs 的高压摆率、出色的失真(1 MHz 时 SFDR 为 -88 dBc)、极高的共模抑制(-100 dB)以及在预热条件下最大 1.5 mV 的低输入失调电压。AD8065/ AD8066 工作时仅使用 6.4 mA/放大器的典型电源电流,并能提供高达 30 mA 的负载电流。AD8065/AD8066 是高性能、高速 FET 输入放大器,采用小型封装: SOIC-8、MSOP-8 和 SOT-23-5 封装。它们的额定工作温度范围为 -40°C 至 +85°C。

ADI代理商|亚德诺代理商 ADI亚德诺公司始终将创新、业绩和卓越作为企业的文化支柱,并基此成长为该技术领域最持久高速增长的企业之一。ADI公司是业界认可的数据转换和信号处理技术全球领先的供应商,拥有遍布世界各地的60,000客户,涵盖了全部类型的电子设备制造商。作为领先业界40多年的高性能模拟集成电路(IC)制造商,ADI的产品用于模拟信号和数字信号处理领域。
ADI亚德诺公司总部设在美国马萨诸塞州诺伍德市,设计和制造基地遍布全球。ADI亚德诺公司被纳入标准普尔500指数(S&P 500 Index)。ADI在科技革命的推动下,传统能源大量消耗带来的全球气候变暖及资源稀缺问题,人口老龄化的加速对医疗行业提出的更高要求,无疑都是当今面临的挑战。ADI亚德诺公司以创新为基石,致力于通信基础设施、工业自动化、工业仪表、汽车电子以及医疗保健等领域的研发与投入,为解决各行各业面对的挑战,提供高性能的产品及解决方案。
AD8065ARTZ-REEL7 特性
♦ FET 输入放大器
♦ 1 pA 输入偏置电流
♦ 低成本
♦ 高速:145 MHz,-3 dB 带宽(G = +1)
180 V/μs 压摆率(G = +2)
♦ 低噪音
7 nV/√Hz(f = 10 kHz)
0.6 fA/√Hz(f = 10 kHz)
♦ 宽电源电压范围: 5 V 至 24 V
♦ 单电源和轨至轨输出
♦ 低偏移电压,最大 1.5 mV 高共模抑制比: -100 dB
♦ 出色的失真规格
♦ SFDR -88 dBc @ 1 MHz 低功耗:6.4 mA/放大器典型电源电流
♦ 无相位反转
♦ 小型封装: 小型封装:SOIC-8、SOT-23-5 和 MSOP-8
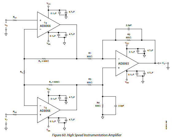
AD8065ARTZ-REEL7 应用
♦ 仪器仪表
♦ 光电二极管前置放大器
♦ 滤波器
♦ A/D 驱动器
♦ 电平转换
♦ 缓冲
AD8065ARTZ-REEL7 引脚配置(俯视图)

AD8065ARTZ-REEL7 Order Information

AD8065ARTZ-REEL7 Function block or application schematic

| AD8065ARTZ-REEL7 ADI亚德诺热卖型号列表 | |||
| ADM2587EBRWZ | ADSP-21489KSWZ-4B | AD623ARZ-R7 | ADUM3160BRWZ |
| AD623ARZ | ADUM1200ARZ | ADXL345BCCZ-RL7 | ADUM1301ARWZ |
| ADUM1201ARZ | AD8495ARMZ | ADM2484EBRWZ | ADF4350BCPZ |
| ADM3251EARWZ | AD9361BBCZ | ADXL355BEZ | AD7689BCPZ |
| ADM2483BRWZ | AD820ARZ | AD620AN | AD9833BRMZ |
| AD7606BSTZ | ADM3053BRWZ-REEL7 | ADUM1200BRZ | AD8226ARMZ |
| ADM3053BRWZ | ADM2483 | AD780BRZ | AD8512ARZ |
| AD620ARZ | ADM3251 | ADAU1701JSTZ | ADUM1411ARWZ |
| ADM2682EBRIZ | ADV7611BSWZ | AD5410AREZ | AD8606ARMZ |
| ADM2582EBRWZ | ADM2483BRWZ-REEL | ADS1256IDBR | AD5422BREZ |
| ADM2587 | AD7190BRUZ | ADV7513BSWZ | ADUM4160BRWZ |
| ADXL345BCCZ | ADS1110A0IDBVR | ADS1232IPWR | ADAU1761BCPZ |
| AD822ARZ | AD590JH | ADXL362BCCZ | ADS1015IRUGR |
| ADM3053 | ADM483EARZ | ADUM1201 | AD7606 |
| ADM2587EBRWZ-REEL7 | ADS1118IDGSR | AD8138ARZ | ADUM1401BRWZ |
| ADS1115IDGSR | ADXL335BCPZ | AD620AR | AD7663ASTZ |
| ADS1015IDGSR | AD823ARZ | AD8221ARZ | ADUM1201BRZ-RL7 |
| ADM2687EBRIZ | ADM3202ARNZ | AD8606ARZ | AD7792BRUZ |
| ADUM1201BRZ | ADM3485EARZ | ADM485ARZ | ADA4522-2ARZ |
| AD7616BSTZ | ADUM3201ARZ | AD8602ARZ | ADUM1251ARZ |
| AD8605ARTZ | AD620 | ADS1230IPWR | ADG1408YRUZ |
| ADUM1250ARZ | ADM3251EARWZ-REEL | AD8542ARZ | ADF4351BCPZ |
| ADUM1201ARZ-RL7 | ADUM1401ARWZ | AD8310ARMZ | More models |
为什么采购AD8065ARTZ-REEL7选择择天元鑫作为你的ADI代理商|亚德诺代理商的六大理由
1、ADI亚德诺全系列AD8065ARTZ-REEL7采购服务:为您节约时间和精力,帮助您提高工作效率。
2、专业AD8065ARTZ-REEL7 ADI亚德诺FAE技术团队支持:凭借5年的服务经验,我们能为您提供从售前咨询,售中采购,售后一站式的专业的周到的贴心的服务。
3、极具竞争力的AD8065ARTZ-REEL7采购价格:我们认为合理的定价是与您建立长期合作的基础,以及公司持续发展的保障
4、数万种ADI亚德诺全系列原装AD8065ARTZ-REEL7现货库存:我们持续创新,以满足您不断变化的需求,天元鑫的可持续发展,是您企业不断发展壮大的强大支持。
5、24小时ADI亚德诺在线实时回复:确保为您提供AD8065ARTZ-REEL7高效率,高性价比,高质量的服务。
6、灵活多变的AD8065ARTZ-REEL7财务制度: 支持客户,协同发展,才能走得更远。
未来,天元鑫希望能跟客户开展ADI亚德诺全系列AD8065ARTZ-REEL7+T更紧密的合作,同时竭尽所能地提供ADI亚德诺全系列AD8065ARTZ-REEL7上面最前沿的电子元器件信息与产品,让客户在未来的市场竞争中领先一步、稳操胜卷。
AD8065ARTZ-REEL7 | AD8065ARTZ-REEL7供应商 | AD8065ARTZ-REEL7现货商 | AD8065ARTZ-REEL7代理商 | ADI代理商 | 亚德诺代理商-ADI亚德诺官网授权天元鑫为AD8065ARTZ-REEL7 ADI代理商|亚德诺代理商
如需立即采购AD8065ARTZ-REEL7,请直接联系:
深圳市天元鑫半导体有限公司
手机号:+86 15013767173 Email:sztychip@163.com
联系人:吕小姐 Whats APP:15013767173 (cell phone wechat same number)
Q Q:3548883566 Skype:sztychip@163.com
此文关键字:AD8065ARTZ-REEL7
同类文章排行
- LM324A-SR_LM324A-SR微功耗运放_LM324A-SR中文资料
- LMV358B-VR_LMV358B-VR低噪声运放_LMV358B-VR中文资料
- LMV358B-SR_LMV358B-SR运算放大器_LMV358B-SR中文资料
- LMV321TP-TR低功耗单运算放大器_LMV321TP-TR中文资料
- ADUM1201BRZ-RL7数字隔离器_ADUM1201BRZ-RL7中文资料
- ADUM1201ARZ-RL7双通道数字隔离器_ADUM1201ARZ-RL7中文资
- ADuM1201AR双通道数字隔离器_ADuM1201AR中文资料
- LMV331TP-TR_LMV331TP-TR单比较器_LMV331TP-TR中文资料
- ADuM1200ARZ-RL7数字隔离器_ADuM1200ARZ-RL7中文资料
- ADR3425ARJZ-R7基准电压源芯片_ADR3425ARJZ-R7中文资料




